
Can Milà
Itinerari que forma part del recorregut del Port de Ses Caletes.
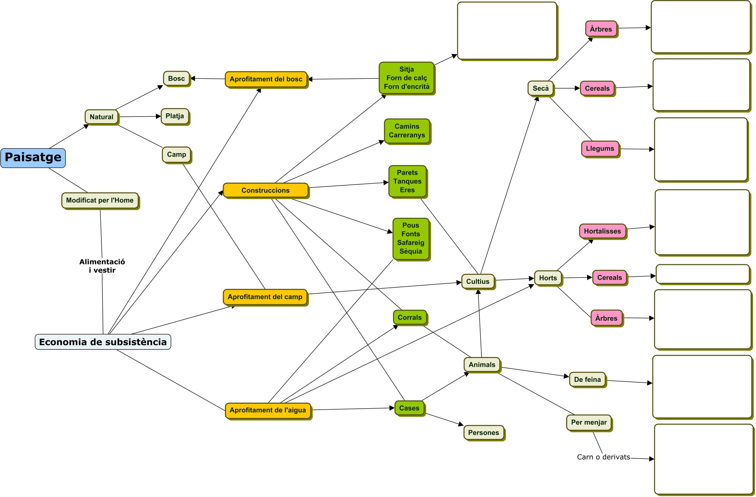
Podem estudiar el paisatge natural i agrari amb les modificacions fetes per l’home i els seus problemes, incendis, aigua, abandonament del camp…
A partir de 5è de primària
Distància: 6 km Dificultat: mitjana
Durada: de 3 a 4 hores
Materials i recursos
- Paisatge
- Joc, descobreix al paisatge
- Incendi forestal_fitxa
- Incendi forestal_guia
- Guia d’activitats: Incendis forestals Institut Balear de la Natura



