
Port de ses Caletes
Itinerari fins al port de Ses Caletes en el qual podem estudiar el paisatge natural i agrari amb les modificacions fetes per l’home i els seus problemes, incendis, aigua, abandonament…
A partir de 5è de primària
Distància: 8 km Dificultat: alta
Durada: mínim 4 hores
Recomanació: itinerari ideal per dinar al port de ses Caletes i tornar a la tarda al Camp.
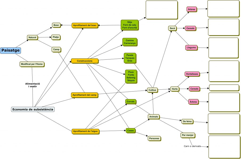
- Paisatge
- Joc, descobreix al paisatge
- Incendi forestal_fitxa
- Incendi forestal_guia
- Guia d’activitats: Incendis forestals Institut Balear de la Natura



